【洞察國情】中共全球滲透大戰略——從一則海外親中共廣告說起

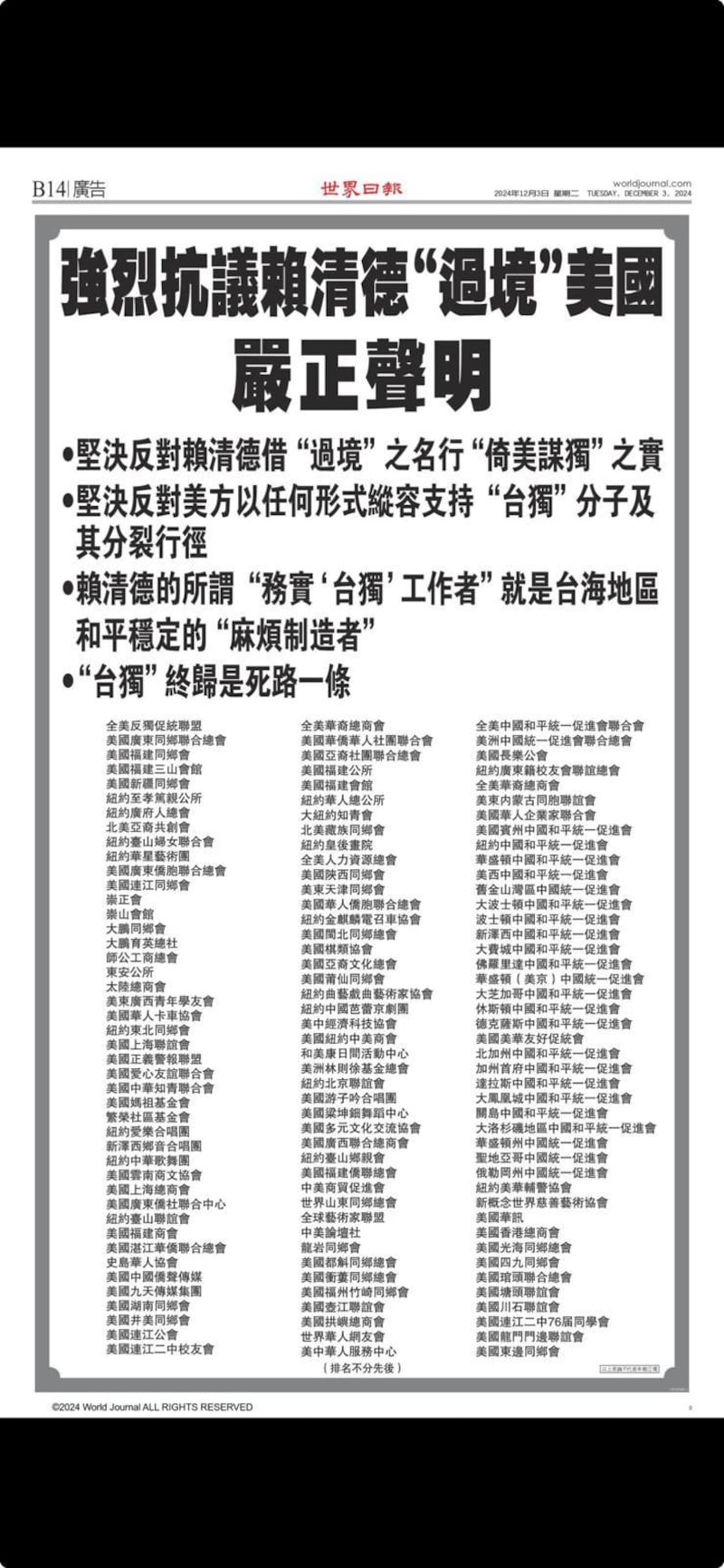
12月3日,《世界日報》紐約版的第B14版刊登了一個全版廣告:「強烈抗議賴清德『過境』美國嚴正聲明」,共有大概120個在美國東部的社團連署這項聲明。類似的廣告,過去經常出現,例如慶祝中共國慶、熱烈歡迎某領導人到訪、全力支持中共某一政策、強烈抗議某某人物或政策等等,林林總總不一而足。

這些廣告本身並沒有甚麼新聞價值,通常不值得人們去理會。但是,當人們換一個角度來看這些廣告背後帶出的訊息,就顯得大有分析的價值。

comp1.jpg
圖一:紐約親中共團體發表連署廣告

第一,這些廣告排列出來的機構/團體/個人,是中共統戰部門「曬冷」(粵俚:即展示其工作成績)的一個重要依據。中共各級統戰部門向上級交功課時,會看能否在關鍵時刻(無論是「熱烈歡迎」還是「嚴重抗議」)組織一大批社團出名登廣告。出名登廣告的社團,甚至不一定真的要出錢,只需同意出名即可。當然,也有很多社團唯恐「緊跟不及」,會儘量爭取出名,多花錢也在所不惜。

第二,這120多個社團,應該屬於中共統戰部轄下「戰鬥色彩」比較濃厚的,因為「抗議賴清德過境美國」是一個「對敵鬥爭」的時刻,中共會亮出手上最具「鬥爭意識」的組織。中共統戰部門「領導」或「管理」的社團,按不同需求分為「紅線」、「灰線」、「白線」、「黑線」等不同類別。屬於「紅線」的是公開親中共立場的社團/組織/人物,「灰線」是親共色彩不那麼明顯的,「白線」則指埋伏在「敵人」陣營中的所謂「白皮紅心」的人(「灰」與「白」之分取決於隱蔽程度),「黑線」則是與當地黑社會組織聯絡的團體。這次的連署廣告旗幟鮮明,戰鬥性十足,因此參與連署的均屬於「紅線」組織。由於中共是根據不同需求推出一批不同的社團,人們無法從一次廣告活動中全面了解其在當地的勢力。

第三,在這次連署的社團中,許多是中共近20年新建立的,例如「知青組織」等。除了新建的,還有不少是中共從老僑社中分化出來的成果。在紐約地區,歷史最悠久的是紐約中華公所(Chinese Consolidated Benevolent Association, Chinese Community Center),成立於清光緒九年(1883年),屬下有60個傳統社團。這些社團成立年代久遠,最早可追溯至清同治年間(1856~1875年)。傳統上,這些社團都懸掛中華民國國旗,但近20年來,許多已被中共「拉出去」,即策反。例如此次連署廣告中,變節親共的包括崇正會、東安公所、至孝篤親公所、大鵬同鄉會、惠州工商會、太陸總商會、福建同鄉會、大鵬育英社等。除了這些公開支持中共的社團,還有一些雖未公開支持,但已放棄懸掛中華民國國旗。可以預見,中共將繼續推行其「拉出去」政策,分化傳統華人社團。

第四,這些親共社團構成中共在美國各地的「群眾基礎」,隨時可以動員起來支持中共。他們或支持某事物,或反對某事物,均以中共態度為準,成為中共在美國民間的一股特殊力量。中共對社團工作的要求是做到對他們「召之能來、來之能戰、戰之能勝」(見:李曉惠編《香港社團理論與實務》,頁271,商務印書館,2019)。這三句話原本是中共對解放軍的要求,習近平上台後也引用作為對社團工作的要求(這就是中共吹捧的所謂「社團建設的福建模式」)。某些社團甚至被發展成為中共境外的執法機構,例如此次連署名單上的「長樂公會」就涉嫌成為中共海外警察的窩點,在美國境內執法,侵犯美國主權並干預美國內政。

第五,這些社團種類繁多,筆者用一個「同」字來歸納:同鄉、同姓、同學、同業、同好、同區、共同政治立場、共同人生經歷等。無法以「同」分類的,則歸納為「其他」,見下表:

連署反賴清德廣告的社團分類

comtable1.JPG
(Guest Network)

可以這樣說,同鄉、同姓、同學、同業、同好等社團,很多都由來已久,例如組成紐約中華公所的60個會員團體,許多都是以「同」為凝聚紐帶的社團。自從中共積極介入海外社團建設後,它就開始將有共同政治立場的人組織起來,這便是各地出現的「和統會」。此外,它還將一些在大陸有共同經歷的人組織起來,作為其群眾基礎的一部分,例如此次連署名單上的「知青」組織。在香港,中共更將那些在大陸有痛苦經歷的印尼歸僑組織起來,使他們也成為中共的群眾。

坦白講,知青和歸僑都是中共暴政的見證者。將他們組織起來的目的,表面上是展示中共對這些曾經受其迫害者的「關懷」,但真正的目的是防止他們在海外揭露中共的罪行。

第六,社團工作是中共海外重要的統戰工作,也是其滲透外國社會的重要途徑。早在中共「建國」之初,中共便制定了一個「白蟻政策」,試圖通過散佈中共黨員或親共人士至世界各地,利用「學習白蟻精神,取得全世界」的戰略。中共在海外組建的社團,很可能就是這個「白蟻政策」的載體。

甚麼是「白蟻政策」?根據香港有線電視新聞《前途解密30後》第1集(2014年8月11日):1949年中華人民共和國成立,國內百廢待興,對外則形勢錯綜複雜,香港問題一直是領導層的戰略棋局之一。周恩來提出了「白蟻政策」。該節目中訪問了一位資深中共黨員(以背影錄音方式):

「白蟻政策是某一年周總理去西雙版納參觀視察工作,植物研究所的人帶他去看一棵大樹。推了一下,那棵樹竟然倒了。周總理感到很奇怪,研究人員解釋這棵樹被白蟻完全蛀空了,但表面看起來仍然完整無損。這讓周總理深受啟發,認為共產黨要像白蟻一樣,從內部滲透,表面上保持結構完整。周恩來便將這一策略應用於香港,稱之為『白蟻政策』。」

周恩來後來將這個政策形容為「白蟻精神」,要求中共地下黨員學習這種滲透策略。(該訪問的截圖見圖一、圖二)

comp2.png
comp3.png
圖二:香港有線電視新聞《前途解密30後》第1集(2014年8月11日)截圖

這個「白蟻政策」後來得到中共絕密文件的證實。1966年,中共在香港的地下黨組織組團到北京,提出提前「解放香港」的要求。為使這些地下黨安心在香港長期工作,周恩來總理派他的助手國務院外事辦港澳組副組長吳荻舟接見這個團,向他們解釋中共不急於解放香港的原因。根據中共一份「絕密」級別的文件《國務院外事辦港澳組副組長吳荻舟對港澳工人談話(1966)記錄》,吳荻舟說:「英國人想長期在香港……他們在香港有油水,我們在香港也有利益,所以在維持現狀這點上有一致的語言的」……他們的目的,是要從香港多拿幾個錢,一年拿幾十萬。我們呢,要拿整個世界」。(按:著重地方為筆者所加,下同)

如何透過香港拿到整個世界呢?吳荻舟就要求在香港的地下黨要學習「白蟻精神」。根據上述絕密文件,他向地下黨員提出要學習「白蟻精神」。他要求地下黨:「要像白蟻一樣做工作,一聲不響,把整個屋子咬爛。要學習白蟻的精神。做到了這樣,便是功夫下到了底。要如此,就要活學活用毛主席的思想。學做白蟻的話不是我說的,是中央同志說的。……你們的生活不要特殊,一定要聯繫群眾,生活上樸素。生活困難一些,為了世界革命,準備挨他十年二十年,甚至一輩子。

comp4.png
資料來源:國務院外事辦港澳組副組長吳荻舟在1966年接見港澳工人觀禮團時之談話記錄。(摘自消失的檔案網站)

中共提出用「白蟻精神」「拿整個世界」,那麼「白蟻政策」有甚麼優勢呢?筆者個人的理解,周恩來以「白蟻」來形容中共滲透全世界的政策,是因為「白蟻」運作,有以下幾個特點:

1. 隱蔽性:白蟻的工作方式比較隱蔽,人們難以從表面看出屋子是否已經被蛀蝕。
2. 數量多:白蟻的特點是多,粵俚「蟻多嘮死象」,即使龐然大物也最終會敗於數量龐大的對手
3. 時間長:白蟻不能一天之內摧毀敵人,所以地下黨也要立足於長期打算。
4. 無聲息:白蟻是默默地、無聲無息地工作,故不容易被人察覺。
5. 侵蝕性:白蟻是一點點的蛀蝕它所寄居的建築物,直至把它摧毀,它不會使寄居物轟然下塌(因而會引起人注意),卻會使它弱不禁風(表面上絲毫無損,必要時可以輕便地摧毀它)。

「白蟻」運作的上述特點,正是中共長期來在「敵佔區」(或稱「白區」)進行地下工作所遵從的原則。1949年之前,它就是在國民黨統治區廣泛建立各式各樣的社團,擴大其影響,最終奪取了政權。今天,它同樣又在海外廣泛建立各式各樣的社團,實行「白蟻」模式的滲透活動,而這些社團,很可能就是中共白蟻的蟻穴。

- 程翔(中國問題專家)

(以上評論純屬作者個人觀點,並不代表本台立場。)